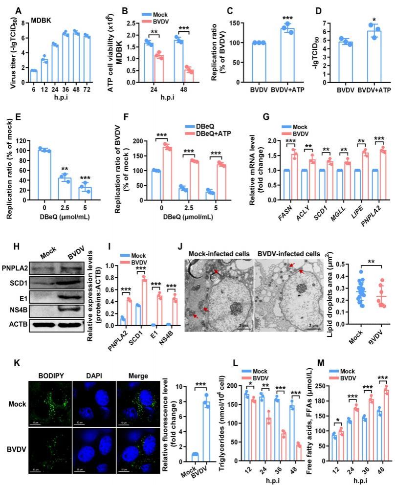
近日,我校乔薪瑗教授团队在国际权威期刊Autophagy(影响因子14.3,中科院1区TOP期刊)发表了题为“Pestivirus bovine viral diarrhea virus infection triggers lipophagy through the AMPK-PNPLA2/ATGL signaling pathway to promote viral replication”的研究论文。该研究发现,BVDV感染可导致ATP耗竭并同时诱导细胞内脂质代谢重编程。
牛病毒性腹泻病毒(BVDV)属于黄病毒科瘟病毒属,是引起牛病毒性腹泻和黏膜病的主要病原体,给全球养牛业造成巨大经济损失,阐明BVDV的致病机制对于研发新型防控策略至关重要。该研究发现,BVDV感染促进自噬依赖性脂滴与甘油三酯的分解,进而释放游离脂肪酸。BVDV感染通过激活AMPK增强脂噬作用,从而促进病毒复制。进一步阐明PNPLA2/ATGL可能作为AMPK通路的下游效应分子,在BVDV感染期间促进脂噬过程。研究还发现BVDV非结构蛋白NS5A通过AMPK-PNPLA2通路诱导自噬,BVDV感染通过调控AMPK-PNPLA2通路来调节脂噬作用。本研究揭示,靶向AMPK-PNPLA2通路可作为一种新型宿主导向的抗病毒策略,为开发创新型BVDV疫苗及治疗药物提供了重要理论依据。


该研究首次阐明了BVDV利用AMPK-PNPLA2信号通路调控脂噬以满足自身复制能量需求的分子机制,不仅加深了对BVDV与宿主细胞代谢相互作用的理解,为开发靶向宿主代谢通路的新型抗病毒策略提供了潜在靶点,也为其他病毒的致病机制研究提供了重要参考。
本研究在我校完成,我校动物医学学院教师马莹莹为第一作者,我校教授乔薪瑗与浙江农林大学教授宋厚辉、徐义刚为共同通讯作者,项目获国家自然科学基金资助。
通讯作者简介:
乔薪瑗,东北农业大学动物医学学院教授,博士生导师,黑龙江省“动物疾病防控技术与制剂创制重点实验室”主任。主持国家自然科学基金、科技部重点研发计划课题等10余项,在Autophagy、Gut microbes、Journal of Virology等期刊发表论文40余篇,获得国家新兽药证书4个,获得农业转基因生物安全证书等临床批件4个,获黑龙江省科技进步二等奖1项,获河南省科技进步二等奖1项,授权国家发明专利10项,制定国家标准2项、行业标准1项。
(供稿/动物医学学院)