近日,我校陈庆山团队赵莹副教授在《Journal of Integrative Plant Biology》(中国科学院一区,IF = 9.3)发表题为“The GmGT-2F, a Trihelix transcription factor, regulates seed oil content by directly activatingGmAGALtranscription in soybean”的研究论文,揭示了GmGT-2F调控大豆种子含油量的分子机制,为高油大豆育种提供了新靶点。

大豆是全球重要的油料和蛋白来源作物,提升种子含油量是大豆育种的核心目标之一。Trihelix转录因子家族在植物生长发育中发挥重要作用,但在大豆油脂合成调控中的功能尚未明确。
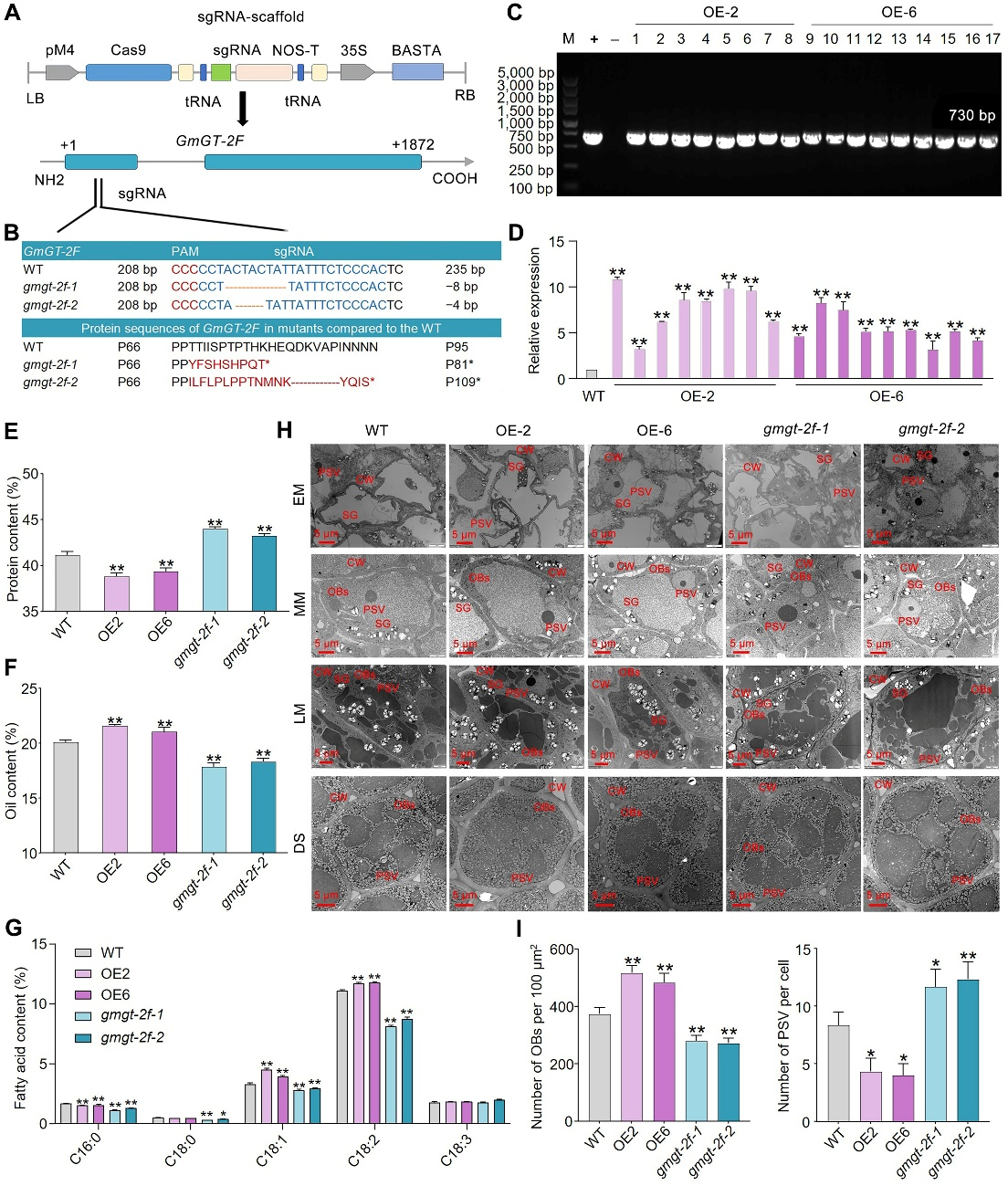
研究人员通过全基因组分析鉴定到大豆Trihelix家族成员GmGT-2F,该基因定位于细胞核,且在种子发育中后期特异性高表达。利用CRISPR-Cas9技术和转基因技术创制了GmGT-2F敲除突变体(gmgt-2f)和过表达株系(GmGT-2F-OE)。过表达GmGT-2F显著提高种子含油量(增幅4.71%–7.37%),且油酸、亚油酸等不饱和脂肪酸含量显著增加;敲除GmGT-2F则使含油量下降8.76%–11.11%,但种子蛋白质含量和粒重显著提升。电镜观察显示,GmGT-2F-OE株系种子油体数量增多,蛋白储存液泡减少,反之亦然,证实其在油分与蛋白积累平衡中的关键作用。

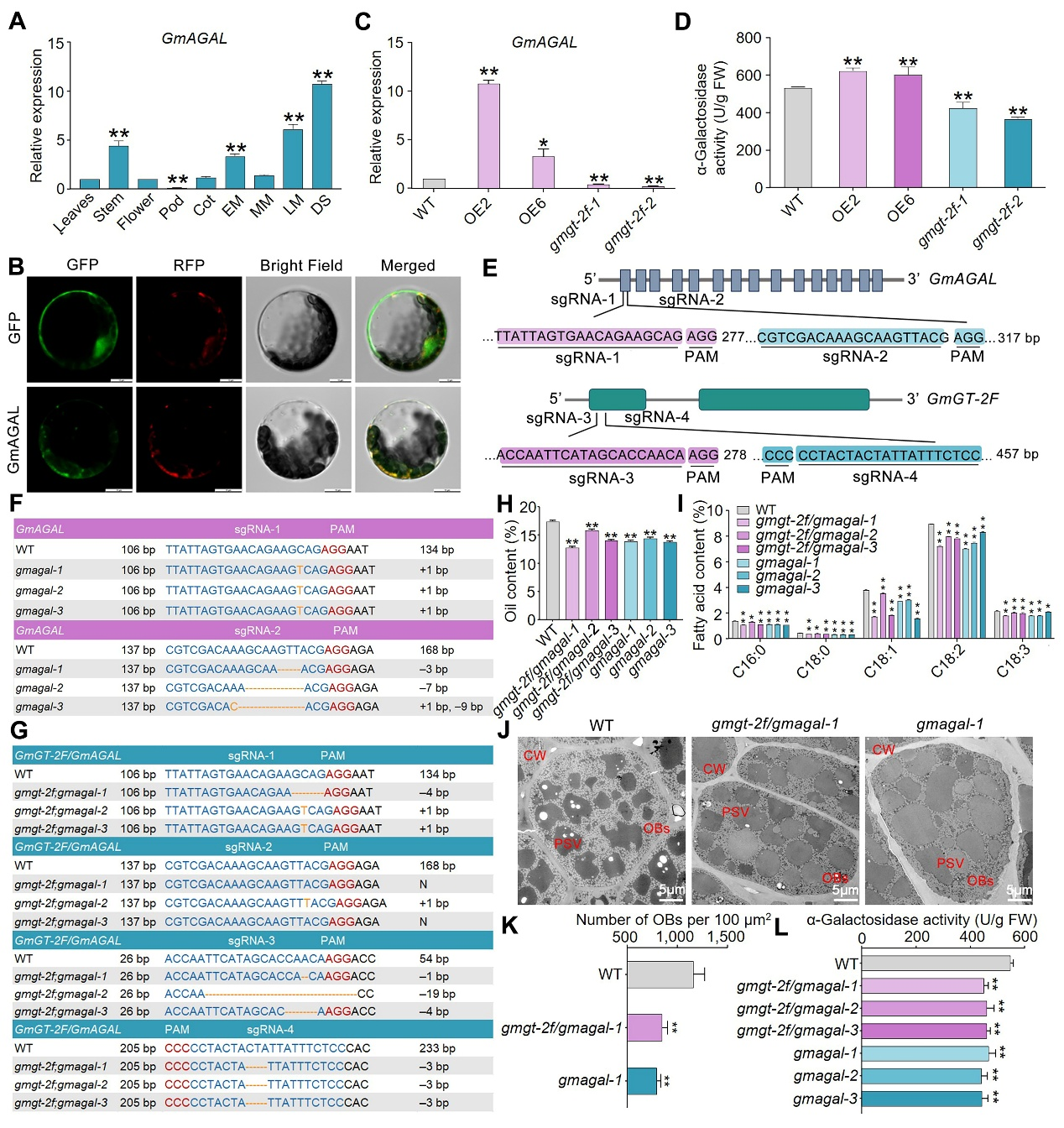
通过RNA-seq与DAP-seq联合分析,鉴定到GmGT-2F的下游靶基因GmAGAL,该基因编码α-半乳糖苷酶。进一步实验验证表明,GmGT-2F直接结合GmAGAL启动子的M1(GAGAAGAC)和M2(AAGAAAAAAG)基序,激活其转录。GmAGAL敲除株系(gmagal)及双敲除株系(gmgt-2f/gmagal)的α-半乳糖苷酶活性显著降低,种子含油量同步下降,证实GmAGAL是GmGT-2F调控通路的核心下游基因。代谢组分析表明,GmGT-2F通过调控GmAGAL活性,可能影响蔗糖生成与分配,进而调控油脂合成关键基因GmWRI1的表达。酵母双杂交、BiFC、CO-IP、Pull-down,LUC等实验发现,GmCYP2蛋白可与GmGT-2F相互作用,抑制其对GmAGAL的转录激活能力,形成调控通路的负反馈机制。

单倍型分析显示,GmGT-2F、GmCYP2和GmAGAL均存在与油分/蛋白含量相关的优异单倍型。GmGT-2FHap2、GmCYP2Hap2与GmAGALHap3组合可使种子含油量高达21.72%;GmGT-2FHap3、GmCYP2Hap1与GmAGALHap1组合则显著提升蛋白含量(47.67%)。这些优异单倍型组合为分子标记辅助育种提供了重要资源。

整体上GmGT-2F通过直接结合GmAGAL启动子激活其表达,增强α-半乳糖苷酶活性,促进蔗糖生成并导向油脂合成通路;GmCYP2与GmGT-2F相互作用抑制该通路,实现油分积累的精细调控。
东北农业大学赵莹副教授为论文的通讯作者。东北农业大学博士后李双哲、副教授崔一凡、博士生刘洋为论文共同第一作者。该研究得到了国家自然科学基金、国家重点研发项目等资助。
(供稿/农学院)