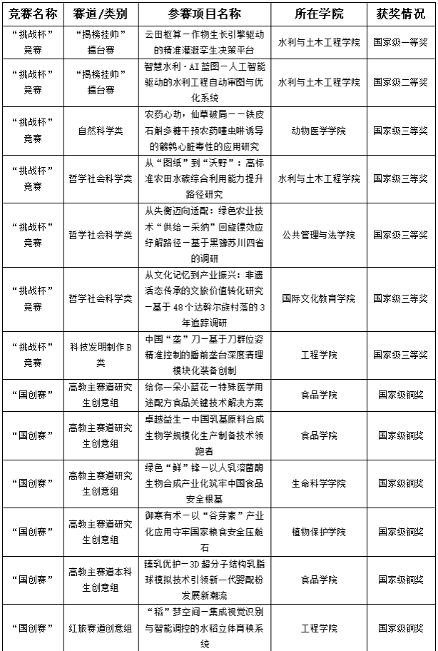
近日,随着中国国际大学生创新大赛和“挑战杯”全国大学生课外学术科技作品竞赛圆满落幕,2025年全国大学生科技创新(A类)竞赛赛程全部结束。我校共有17个学院的3861个项目16696人次参赛。其中,我校在中国国际大学生创新大赛(2025)全国总决赛中,获得主赛道、青年红色筑梦之旅赛道、产业赛道国家级奖项11项(同比增长83.3%),首次实现获奖赛道全覆盖。在第十九届“挑战杯”全国大学生课外学术科技作品竞赛全国终审决赛中,获得一等奖1项(“揭榜挂帅”擂台赛)、二等奖1项(“揭榜挂帅”擂台赛)、三等奖5项(同比增长40%)。实现了A类竞赛国赛获奖数量创新高、时隔8年再获“挑战杯”国家级一等奖两个突破,竞赛总成绩位列全省高校第三,展现了创新实践育人服务学校人才培养的扎实成效。



国赛获奖数量再创新高,得益于在学校党委坚强领导下,职能部门横向协同、校院两级纵向联动良好工作格局。本年度大赛启动后,团委(创新创业中心)会同社会合作与成果转化中心(新农村发展研究院)及相关学院紧密协作、积极联动,聚焦北大荒集团、飞鹤乳业、山东宝来利来、湖南紫宸物联科技有限公司、上海浦河工程设计有限公司等行业头部企业的现实需求,协同开展资源对接和技术攻关,积极承接“揭榜挂帅”项目和产业赛道命题,设计解题思路、研发解决方案,师生团队围绕“真需求”、产出“真成果”,为我校A类竞赛国赛获奖数量实现突破奠定了坚实基础。



“挑战杯”再获国家级一等奖,得益于我校师生对竞赛实践育人内涵的深刻把握,以及对“产教融合”服务国家重大战略的积极响应,师生共创、全力备赛。最终,水利与土木工程学院“云田枢算—作物生长引擎驱动的精准灌溉孪生决策平台”,在300余个新能源领域“揭榜挂帅”项目的角逐中获得一等奖,实现我校在该领域奖项零的突破,展示了我校在推动产教融合与现代农业科技创新方面的实效与进展。
近年来,学校高度重视创新实践育人工作,将其纳入“本硕博”全学段人才培养体系。未来,学校将坚持以立德树人为根本任务,围绕“十五五”学校事业发展和“双一流”建设任务,进一步深化创新实践育人内涵,锚定A类竞赛最高奖项突破目标,聚焦现代农业科技创新与国家战略急需,培养一批高水平创新实践导师,打造一批创新实践精品课程,建立校院两级协同联动的创新实践区,培育一批“硬核科技”师生共创团队,取得一系列标志性成果,推动学校人才培养、创新实践育人提档升级。
供稿/团委(创新创业中心)